Background
At least 5–10% of subjects surviving COVID-19 develop the post-COVID-19 condition (PCC) or “Long COVID”. The clinical presentation of PCC is heterogeneous, its pathogenesis is being deciphered, and objective, validated biomarkers are lacking. It is unknown if PCC is a single entity or a heterogeneous syndrome with overlapping pathophysiological basis. The large US RECOVER study identified four clusters of subjects with PCC according to their presenting symptoms. However, the long-term clinical implications of PCC remain unknown.
Methods
We conducted a 2-year prospective cohort study of subjects surviving COVID-19, including individuals fulfilling the WHO PCC definition and subjects with full clinical recovery. We systematically collected post-COVID-19 symptoms using prespecified questionnaires and performed additional diagnostic imaging tests when needed. Factors associated with PCC were identified and modelled using logistic regression. Unsupervised clustering analysis was used to group subjects with PCC according to their presenting symptoms. Factors associated with PCC recovery were modelled using a direct acyclic graph approach.
Findings
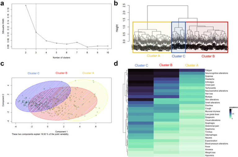
The study included 548 individuals, 341 with PCC, followed for a median of 23 months (IQR 16.5–23.5), and 207 subjects fully recovered. In the model with the best fit, subjects who were male and had tertiary studies were less likely to develop PCC, whereas a history of headache, or presence of tachycardia, fatigue, neurocognitive and neurosensitive complaints and dyspnea at COVID-19 diagnosis predicted the development of PCC. The cluster analysis revealed the presence of three symptom clusters with an additive number of symptoms. Only 26 subjects (7.6%) recovered from PCC during follow-up; almost all of them (n = 24) belonged to the less symptomatic cluster A, dominated mainly by fatigue. Recovery from PCC was more likely in subjects who were male, required ICU admission, or had cardiovascular comorbidities, hyporexia and/or smell/taste alterations during acute COVID-19. Subjects presenting with muscle pain, impaired attention, dyspnea, or tachycardia, conversely, were less likely to recover from PCC.
Interpretation
Preexisting medical and socioeconomic factors, as well as acute COVID-19 symptoms, are associated with the development of and recovery from the PCC. Recovery is extremely rare during the first 2 years, posing a major challenge to healthcare systems.





