Background
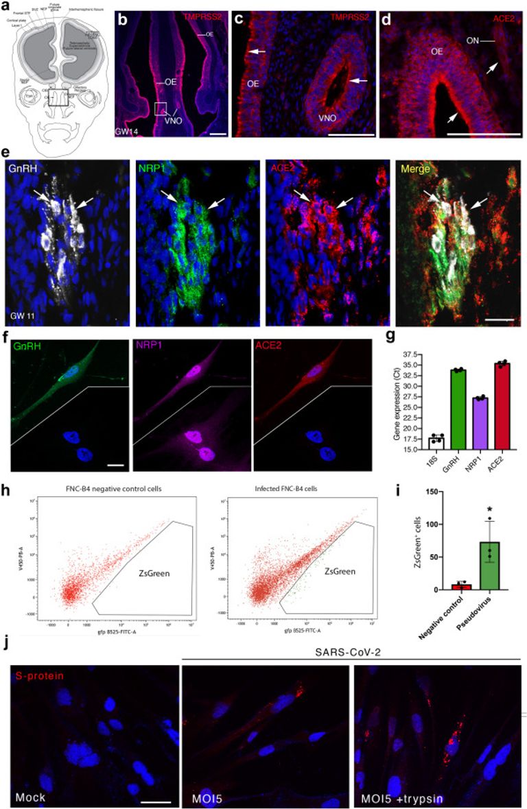
We have recently demonstrated a causal link between loss of gonadotropin-releasing hormone (GnRH), the master molecule regulating reproduction, and cognitive deficits during pathological aging, including Down syndrome and Alzheimer's disease. Olfactory and cognitive alterations, which persist in some COVID-19 patients, and long-term hypotestosteronaemia in SARS-CoV-2-infected men are also reminiscent of the consequences of deficient GnRH, suggesting that GnRH system neuroinvasion could underlie certain post-COVID symptoms and thus lead to accelerated or exacerbated cognitive decline.
Methods
We explored the hormonal profile of COVID-19 patients and targets of SARS-CoV-2 infection in post-mortem patient brains and human fetal tissue.
Findings
We found that persistent hypotestosteronaemia in some men could indeed be of hypothalamic origin, favouring post-COVID cognitive or neurological symptoms, and that changes in testosterone levels and body weight over time were inversely correlated. Infection of olfactory sensory neurons and multifunctional hypothalamic glia called tanycytes highlighted at least two viable neuroinvasion routes. Furthermore, GnRH neurons themselves were dying in all patient brains studied, dramatically reducing GnRH expression. Human fetal olfactory and vomeronasal epithelia, from which GnRH neurons arise, and fetal GnRH neurons also appeared susceptible to infection.
Interpretation
Putative GnRH neuron and tanycyte dysfunction following SARS-CoV-2 neuroinvasion could be responsible for serious reproductive, metabolic, and mental health consequences in long-COVID and lead to an increased risk of neurodevelopmental and neurodegenerative pathologies over time in all age groups.
Funding
European Research Council (ERC) grant agreements No 810331, No 725149, No 804236, the European Union Horizon 2020 research and innovation program No 847941, the Fondation pour la Recherche Médicale (FRM) and the Agence Nationale de la Recherche en Santé (ANRS) No ECTZ200878 Long Covid 2021 ANRS0167 SIGNAL, Agence Nationale de la recherche (ANR) grant agreements No ANR-19-CE16-0021-02, No ANR-11-LABEX-0009, No. ANR-10-LABEX-0046, No. ANR-16-IDEX-0004, Inserm Cross-Cutting Scientific Program HuDeCA, the CHU Lille Bonus H, the UK Medical Research Council (MRC) and National Institute of Health and care Research (NIHR).
