That Covid Life
  • Blog

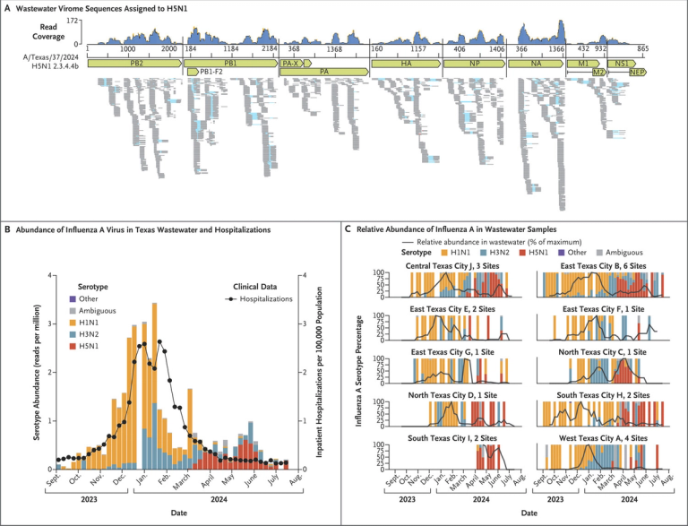
Sequencing-Based Detection of Avian Influenza A(H5N1) Virus in Wastewater in Ten Cities

11 set 2024|New England Journal of Medicine

Sequencing-Based Detection of Avian Influenza A(H5N1) Virus in Wastewater in Ten Cities
Gripe aviária
H5N1
Monitoramento de Águas Residuais
Estados Unidos
Carta ao Editor

That Covid Life

  • Sobre
  • Contribuir
  • Aplicativo Móvel
  • Feed RSS
  • Suporte

Redes Sociais

  • Bluesky
  • Facebook
  • Instagram
  • Reddit
  • Threads
  • X / Twitter

Informações Legais

  • Aviso Legal
  • Política de Privacidade
  • Termos e Condições
Apple Store logoGoogle Play logo

© 2023 - 2026 | That Covid Life | Todos os direitos reservados.