ABSTRACT
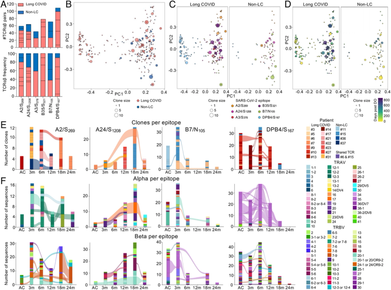
Long COVID occurs in a small but important minority of patients following COVID-19, reducing quality of life and contributing to healthcare burden. Although research into underlying mechanisms is evolving, immunity is understudied. SARS-CoV-2-specific T cell responses are of key importance for viral clearance and COVID-19 recovery. However, in long COVID, the establishment and persistence of SARS-CoV-2-specific T cells are far from clear, especially beyond 12 mo postinfection and postvaccination. We defined ex vivo antigen-specific B cell and T cell responses and their T cell receptors (TCR) repertoires across 2 y postinfection in people with long COVID. Using 13 SARS-CoV-2 peptide–HLA tetramers, spanning 11 HLA allotypes, as well as spike and nucleocapsid probes, we tracked SARS-CoV-2-specific CD8+ and CD4+ T cells and B-cells in individuals from their first SARS-CoV-2 infection through primary vaccination over 24 mo. The frequencies of ORF1a- and nucleocapsid-specific T cells and B cells remained stable over 24 mo. Spike-specific CD8+ and CD4+ T cells and B cells were boosted by SARS-CoV-2 vaccination, indicating immunization, in fully recovered and people with long COVID, altered the immunodominance hierarchy of SARS-CoV-2 T cell epitopes. Meanwhile, influenza-specific CD8+ T cells were stable across 24 mo, suggesting no bystander-activation. Compared to total T cell populations, SARS-CoV-2-specific T cells were enriched for central memory phenotype, although the proportion of central memory T cells decreased following acute illness. Importantly, TCR repertoire composition was maintained throughout long COVID, including postvaccination, to 2 y postinfection. Overall, we defined ex vivo SARS-CoV-2-specific B cells and T cells to understand primary and recall responses, providing key insights into antigen-specific responses in people with long COVID.

